ElliSa - prototype build
2way standmount loudspeaker 8"+1"+WG
I often test the drivers in the prototype cabinets just to get the view on the their measured performance and more importantly on how they sound. This is very valuable as quite often I found out smaller or larger volume would be more suitable, or that tilted baffle provides better phase matching and simpler crossover, and a lot of others. Building final cabinets first and having to end up with suboptimal performance is not a good way of the loudspeaker design. And all this is even more important if you work with the driver of this caliber.
Fortunatelly I had 37l prototype cabinets around and they were used for the evaluation of many 8" woofers and midwoofers, like Seas U22 and W18NY003, Punktkilde AUGWL20, Scan Speak 21W/8555-10, just for example.
These cabinets to do have the right flush mount depth though, so some measurement irregularities can be expected. Anyway this is still fine for the initial drivers evaluation.
I have already realized 8inch 2way with W22NY003 + TW29BN + WG and was amazed with the sound. The crossover was ~2500Hz LR2, so I started this 21WE prototype build with the same philosophy.
Drivers measurement
Measurements of Frequency responses were done with mic distance 1m and 2.83V. SPL was calibrated so we can see the real sensitivities. Distortion measurement was done with mic distance 10cm, and voltage 2.83V.
All measured in the prototype cabinets, the drivers were not properly flush mounted, so the measurements are not as clean and linear as they could be.
21WE/4542
There are basically no 3rd party measurements available so I was quite curious to see the results. Datasheet curves promised linear on axis response and consistent off axis responses. Scan Speak datasheet curves often look much worse than real measurements in the baffles.
Measured FR on the axis is reasonably linear and there are no issues to using this midwoofer in 2way loudspeaker. We can see that the design philosophy of this driver was high sensitivity, more lively cone yet without serious resonances or breakups (see linear and well behaved NF measurement, any resonances and breakups would be well visible in NF). There are no elevated distortion or distortion peaks in the drivers passband. There is no breakup to be taken care of in the crossover.
System sensitivity will be ~90dB/2.83V/1m which is great value for 2way loudspeaker and majority of 2ways with smaller midwoofers have sensitivity specs ~85dB for 8ohm and ~87dB for 4ohm midwoofers.
TW29BN in WG
TW29BN and Jantzen WG is well proven combo, on and off axis responses are nicely linear and the distortion is as low as it can be and proves the capability of this combo to be crossed over low. Well, it is good to have this capability, though I tend not to push the M-T crossovers low as it hardly brings any good to the sound.
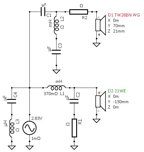
Crossover modelling
2500-3000Hz LR2 crossover was my initial target and when I saw 21WE responses I knew there would be no issues. The cabinet would be tilted 6deg to achieve exemplary LR2 slopes and excellent phase matching and tracking. Final cabinets will have 6deg baffle tilt as well.
I added impedance compensation to suppress the 67ohm impedance peak at 3000Hz as for some amplifiers this may cause minor troubles.


Photos





