
MC
- 2way standmount loudspeaker 6"+1" -
Drivers:
- 6inch midwoofer Satori MW16P-4
- 1inch silk dome tweeter Scan Speak D2905/9700
Concept: 2 way standmount loudspeaker, Bassreflex
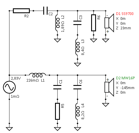
Crossover: ~2400Hz LR2 acoustic
Sensitivity: 86dB/2.83V/1m
Impedance: 4ohm nominal, 3.1ohm@300Hz minimum
Dimensions: H390 x D340 x W230 mm
I got an order for a reasonably priced, simple and very good sounding 2-way loudspeaker that can make all without subwoofer, so from reasonable bass extension with good bass quality across midrange clarity to the well integrated trebles, and this all in compact standmount cabinets. It made me considering the options of suitable midwoofers. MW16P came to my mind immediatelly, I recall I liked that midwoofer a lot when I worked on Ghibli and Jurko projects, so I decided MW16P was a safe bet and I also welcomed the opportunity to refresh my impressions of this midwoofer. I recall MW16-P having somewhat softer presentation in bass and lower midrange region thought with good texture and sense of the detail which made it very enjoyable for longer listening.
Drivers measurements
SPL was calibrated. FR measurements were doen with mic distance 70cm, so subtract 3dB to get the real sensitivity. MW16P FR measurements show that system sensitivity will be ~87dB/2.83V/1m.
Satori MW16P-4 is till one of the 6-7" midwoofers most suitable for 2-way loudspeakers. It has well balanced set of the parameters. Bass extension is good, in 17l net volume F-6 is 36Hz with slow gradual rolloff. Group delay is 12ms at 35Hz, which is great value and suggests the bass will not be too heavy and slow, and will behave well in the room. FR linearity was reasonably good and well behaved top end without breakups allows shallow crossover slopes. The dip at 1400Hz is well known cone - surround resonance, does not look good on a paper, but in real world it does not represent significant issue.
After the initial measurements I decided to experiment with cone edge treatment and this same out really well. FR linearity in 800-2000Hz got much improved, and moreover, the linearity above 2000Hz improved as well. Now it is FR that is pleasure to work with and make crossover for. Off axis responses were well consistent and also linear for all angles.

Comparison of off axis responses for the midwoofer before and after the modification. While "Before" is quite troublesome for the crossover work, the "After" suggests this would be esy to make crossover for.
The improvement is the distortion performace is quite subtle, the levels are generally sightly lower for "After".

D2905/9700 Classic is oldschool scan speak tweeter, but the measurements and the sound suggest this tweeter is still worth it. Frequency response has excellent linearity from ~500Hz to 20kHz. Distortion measurement proves this tweeter is suitable for low order crossover, all Hx distortion components start to raise below 1kHz, and above they are basically flat.
The tweeter is offset by 5mm to the one side of the cabinet, and even this small offset improved the diffractions in the 2-6kHz area.
Here you can see off axis measurements to the both sides, the main difference is above 10kHz.
The responses below 10kHz and directivity are basically identical, so it will not make much difference in the room placement with tweeters in or tweeters out.


H2 above 1.5kHz is below 50dB and is nicely consistent.
H3 is around -70dB and again nicely consistent.
Other Hx are below 80dB.
This is overall excellent distortion performace for the silk tweeter.

Crossover modelling
Based on my previous 2way projects with MW16P I was targeting LR2 acoustic rossover for this project as well. MW16P response is well extended above 10kHz and after the mod its linearity is excellent. This is usually the main prerequisite to make LR2 feasible. In this small baffle, MW16P has broad bump in FR 500-1000Hz. In my previous projects I had to use RLC to suppress this by ~1-2dB.
Thanks to the baffle tilt 9deg LR2 is feasible and the phase matching is very good not only at Fc, but also below and above Fc in the broad frequency range.
Initial listening tests showed that all the work invested in this project really paid off. I am glad I could work with MW16P again and that I was able to improve its measured and sound performace. Drivers were sonically well integrated, nothing stood out. Overall presentation was, thank to 9700 silk dome, little bit softer, compared to hard domes. Yet all the details were still there, and they were presented in the relaxed way. This made it great speaker for the longer listening session without listening fatique. Bass and lower midrange sounded full though little bit rounded as well, and this matched well the upper bands. I like this kind of presentation a lot, it is not the sound that would catch your attention at the first minute, throwing all the details at you. It is the more you listen to it the more you like sound. This was another case where LR2 works great and results in great off axis performance without typical beam widening above Fc, so much presented in 2ways with straight baffle and the asymmetric crossover slopes.
Initial crossover was LR2 at 3000Hz (v12). After that I tried modelling of crossover with lower crossover point and was able to come with the version that had FR almost identical to initial version and Fc was at 2400Hz. The main differences were visible in power response and DI, as expected, because though FR on axis stays the same the off axis responses changes and that is reflected in power response and DI. The version with Fc 2400Hz had by ~0.5dB more power in 1k area (this area is more flat compared to version with 3000Hz crossover) and in 3kHz area again by ~0.5dB or even less. Vetical behavior also changed.
This was good lesson and exercise of audibility of midrange-trebles crossover and its related measured differences. The version with lower crossover sounded less relaxed and smooth. It had more clarity and drive in the music and also bass and lower midrange got more kick. All that differences were quite small though very well noticeable. In that case I decided to go with lower crossover as more true and neutral.
In the Vituix six-pack SPL was adjusted so the graphs represent the sensitivity at 2.83V/1m and at the mic distance 3m. The graphs also contain vertical behavior (power response and DI). Listening height is at the height of the tweeter.

This graph shows LR2 2400Hz crossover targets (in purple) for the tweeter and midwoofer. Actual responses follow the targets very well, and that is the reason of excellent phase tracking

Here is the full comparison of the graphs for crossover points 3000Hz (v12) and 2400Hz (v13). In Vertical Polar Maps it is visible that the vertical nulls shifted to lower frequency.
The Sound
Anytime I work on such a simple project it surprises me how much joy a small 6"+1" 2-way loudspeaker can bring. Though it looks simple, be sure that there was a lot of previous experience, prototyping and planning efforts put in to this project. And midwoofer modification on top of that. Such a smooth frequency response and symmetric acoustic LR2 is something to prepare for carefully as this never works when one takes some drivers and put them in the standard cabinet.
Hearing how well can two drivers blend brings the satisfaction that all the effort made sense and really paid off. After the comparison listening I ended up with crossover at 2400Hz (initial version had 3000Hz). This version had the right mix of neutral tonality yet with the smooth and easy to listen character, little bit soft and warmer in overall character, which contributed to the sense of musicality. There is also certain fullness, not in the terms of the bass extension, but in overall character, and this is very enjoyable. MW16P is generally softer sounding at the bass region compared to other midwoofers (18W Revelators, 18WU Illuminators, 18W/8545K00 Classic, W18NX003, Ptt6.5, etc), and I remember it well from Ghibli and Jurko projects. All mentioned are more articulate in lower midrange which gives them punchier bass character. Anyway, this is all about small sonic differences and tastes, it is not that any of them would be better or worse, and overall implementation and drivers synergy is what matter the most.
Photos

















