
NeBe
2way standmount loudspeaker 6"+1"+WG
Concept: 2way, standmount loudspeaker
Drivers: Seas W18NX003 6" Nextel cone, Bliesma T25B 1" Beryllium dome
Woofer alignment: bassreflex, 18.5l
Crossover: 2700Hz, acoustic LR2 slopes
Impedance: 8ohm nominal, 6.4ohm minimum at 200Hz
Sensitivity: ~85dB/2.83V/1m
Dimensions: H390 x W230 x D370
This project started taking the shape in my head when I measured the series of the prototype WGs for Bliesma T25B and S tweeters. These WGs worked great and showed very linear on axis response and off axis performance. The combination with 6-7" midwoofer came to my mind. This WG is quite small and could seem not a good match in terms of directivity to 6-7" midwoofer. In the case of ~6" WG and its depth ~30mm I would have to use LR4 crossovers, which is typical solution. As I prefer LR2 crossovers, I took the small differences in the directivity as an advantage. There were few features to make it work as intended though. First, mild baffle tilt was needed to roughly align the acoustic centers of the tweeter and the midwoofer. Second, as already mentioned, LR2 crossover provide better blend in the crossover area. Third, initil target for the crossover was 2500-3000Hz, so in the the region where midwoofer directivity starts to get narrow rapidly and where tweeters directivity is wide, also thanks to mild diffraction. These features all together work in the synergy and result in linear on axis and excellent off axis performance.
I also did not want to push crossover too low with the shallow crossover slope so in that regard 2500-3000 LR2 crossover seemed optimal. Of course I know T25B and S from my previous projects so I was not guessing.
Midwoofer choice was not easy. I knew T25B sound from previous projects, so I was looking for the midwoofer with excellent technical qualities and open and rich sound character to match T25B spirit. Coincidentally, I was working on larger 2way project with W22NY003 which is larger sibling of W18NX003, all coming from the newest Nextel midwoofers generation. W22NY003 is miracle, and I was amazed seeing its technical performance (FR linearity, distortion on par with Purifi drivers, very consistent off axis, and no breakup, and its build quality and technical features are state of the art. I dare say this new -003 generation of the Nextels are the best units in the current Seas portfolio and someone at Seas took a care and the time balancing all the features) and even more amazed hearing what this driver can do. So I did not have any worries selecting W18 for this smaller 2way project.
As I had suitable prototype cabinets around, quick measurements, crossover modelling, plugging all together and in a couple of days I knew this combo sounded special. Based on that I decided to build final cabinets. And because 5deg baffle tilt was needed, I designed also the stands with mounting plate tilted and the cabinets are to be bolted firmly to the stands.
The Sound
W18NX003 is one of the most competent 7inch midwoofers for the 2way loudspeaker. The bass is well articulated and does not tend to sound boomy or empty. It has good low end extension and has good balance of the softness, tactility, and even kick (all that still in the scope of 7inch midwoofers). Midbass region is excellent, well defined, and it makes the speakers sounding alive and responsive. Midrange is the range which W18NY003 can do the best. It is very detailed yet no signs of analytical or cold character, it never bites. It is just nicely smooth without any sense of veil or the distortion.
T25B in WG sounds as good as it gets. It has the ultime resolution, and thanks to WG 3-6kHz area sounds light and open without any signs of brightness.
What I noticed the most, these speakers can do wide and open soundstage, speakers tend to desappear and just fill the room with the music.
Drivers measurement
Frequency responses were taken from 1m distance with 2.83V and SPL was calibrated. Gating ~5ms.
Distortion measurements were done with 2.83V and mic distance 10cm.
Microphone Earthworks M-30.
Seas W18NX003
Bliesma T25B in WG 104mm
Crossover modelling

The cabinets are tilted by 5deg, and this had to be caprured in Z coordinate of the midwoofer in the modelling, hence Z -14mm (negative = closer to the listener).
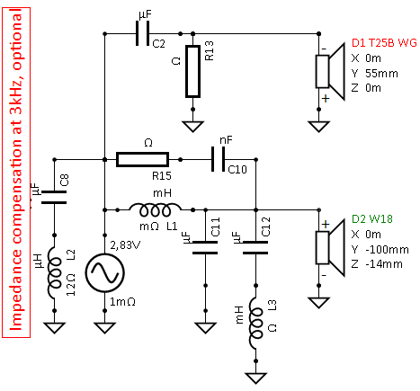
Crossover is overall very simple. C2 in tweeter crossover linearizes WG gain and with tweeter native rolloff create desired high pass slope. R13 helps to shape the rolloff as it partially compensates tweeter Fs impedance peak, so typical RLC with high LC values is not needed.
L1+C11 in the midwoofer crossover is the fundamental low pass crossover. R15+C10 together with L1 create RLC and compensate the breakup at 5kHz and help to shape the rolloff to follow LR2 slope.
L3+C12 suppresses the mild bump at 600Hz, and its benefit will have to be proven by the listening.
Impedance compensation linearizes total impedance at 3000Hz. There is 180ohm peak which might be troublesome for some amplifiers.

v6 is the crossover for the initial listening test. Overall, the FR linearity is great. Off axis very smooth and consistent, no sudden changes of the directivity. There is -10dB at 10kHz between on axis and 60deg off axis and this is quite standard value, so good compromise between wide directivity (in my book ~-6dB at 10kHz) and narrow directivity (usually PA driver + horn).
Phase tracking is very good and phase matching at Fc is perfect. Though some level of the phases missalignment is no issue at all, it is still good to target as best phase matching as possible.

Here I wanted to show DIs for the drivers individually (dotted green and orange lines) and resulting DI with vertical behaviour included.
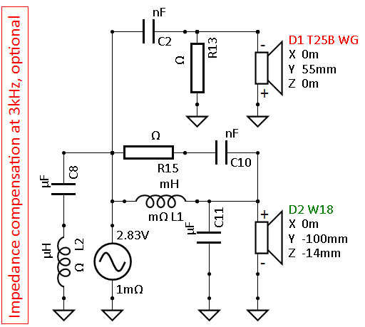
Final crossover schematics v7 and Vituix six-pack are below. L3+C12 RLC was removed after initial listening tests. Gated response with the mild bump at 600Hz look worse than it actually is, and any attempts to linearize this led to the worse listening impressions, with RLC midrange got suffocated and lost the clarity and naturalness, and I experienced the same effect with other projects.


Cabinet tuning

The choice of cabinet volume and port tuning is always uneasy for the midwoofer in 2way loudspeaker. Some 6-7inch midwoofers are quite capable woofers and can go low. But at the same time, in 2way loudspeaker, they must do also midrange. So at the end it is about finding the right balance for the low end extension and the midrange clarity.
I started with 19l and tried to lower the volume to 18l and 18l sounded better in all aspects without losing the low end extension.











