BBB
3-way floorstanding loudspeaker 10"+6"+1"+WG
Drivers: Scan Speak 26W/4867 Revelator, Satori MW16P-8, Scan Speak D2904/7100, WG148RCabinets: net volume 90l for woofer, BR.Sensitivity: ~88dB/2.83V/1VImpedance: nominal 4Ω, minimal 3.7Ω @30Hz
Drivers: Scan Speak 26W/4867 Revelator, Satori MW16P-8, Scan Speak D2904/7100, WG148RCabinets: net volume 90l for woofer, BR.Sensitivity: ~88dB/2.83V/1VImpedance: nominal 4Ω, minimal 3.7Ω @30Hz
This was the most complex project so far. As the goal was to create 3-way without many compromises, specific solutions were implemented.
The first part of solution was to use one of the best drivers in their cathegory. 10" Revelator aluminium has the only one downside, it requires larger volume. Satori MW16 offers one of the best midranges. And SS7100 offers ability to cross low, very low distortion and low dispersion for 1" dome.
Another part of the solution was to minimize diffractions. As the only way to really minimize is to use large roundouvers, baffles were modelled and machined on CNC.
Next part was to use waveguide which provides dispersion match between midrange and tweeter. WG148R was easily available, throat diameter matched the dome size, and also looks nice. Back part was machined to fit SS7100 without faceplate. The result is good, the only flaw is dip/peak combo above 10kHz. Better results are feasible, but custom design is required.
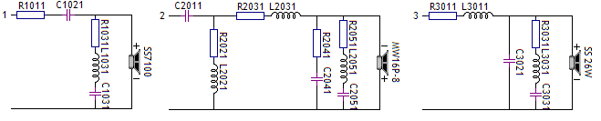
Crossover modelling
I planned to use LR2 between mid and tweeter, and this was allowed thank to tilted front baffle and the depth of the waveguide.
LR2 proved also to be feasible between woofer and mid. 26W breakup is high enough and I moved crossover frequency to ~230Hz. This way the breakup was sufficiently suppressed.










